IM体育

研发费用会计核算、高新技术企业认定和加计扣除口径_国家政策_新闻资讯_IM体育

IM体育

IM体育APP >新闻资讯 >国家政策 > 研发费用会计核算、高新技术企业认定和加计扣除口径

研发费用会计核算、高新技术企业认定和加计扣除口径

Time:2024-03-11

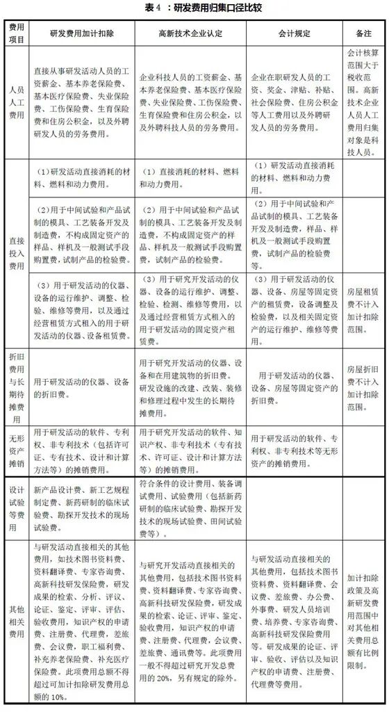
目前研发费用归集有三个口径,一是会计核算口径,由《财政部关于企业加强研发费用财务管理的若干意见》(财企〔2007〕194号)规范;二是高新技术企业认定口径,由《科技部 财政部 国家税务总局关于修订印发〈高新技术企业认定管理工作指引〉的通知》(国科发火〔2016〕195号)规范;三是加计扣除税收规定口径,由财税〔2015〕119号文件和97号公告、40号公告规范。
  三个研发费用归集口径相比较,存在一定差异(见表4)。形成差异的主要原因如下:
  一是会计口径的研发费用,其主要目的是为了准确核算研发活动支出,而企业研发活动是企业根据自身生产经营情况自行判断的,除该项活动应属于研发活动外,并无过多限制条件。
  二是高新技术企业认定口径的研发费用,其主要目的是为了判断企业研发投入强度、科技实力是否达到高新技术企业标准,因此对人员费用、其他费用等方面有一定的限制。
  三是研发费用加计扣除政策口径的研发费用,其主要目的是为了细化哪些研发费用可以享受加计扣除政策,引导企业加大核心研发投入,因此政策口径最小。可加计范围针对企业核心研发投入,主要包括研发直接投入和相关性较高的费用,对其他费用有一定的比例限制。应关注的是,允许扣除的研发费用范围采取的是正列举方式,即政策规定中没有列举的加计扣除项目,不可以享受加计扣除优惠。

IM体育

2024311

==================

浙江IM体育试玩官方微信,每周为您奉上时事政策、政策解读、经典案例、财务和税法相关知识等资讯。

联系电话:0571-87169350 

官网:http://www.xinghecpa.com


0571-87169350

2921943478

IM体育

地址:杭州市拱墅区绍兴路520号凤栖谷华章B座1101室

电话:0571-85171186

电子邮件:web@xinghecpa.com

Copyright @ 2015-2017 Xinghecpa.com All Rights Reserved. 版权所有:IM体育 网站备案号:浙ICP备17023030号-1   技术支持 开创网络

{*主站.标题#1001} {*主站.标题#1001} {*主站.标题#1001} {*主站.标题#1001} {*主站.标题#1001} 火博体育官方网站官方 贝博体育在线网站 十大hg体育网址 金博体育首页入口 必威体育app线上下载 体育开户指定平台 伟德体育网站手机网址 贝博足彩app网址链接 世界杯球盘正规 >网站地图-sitemap