IM体育

​市场监管总局 海关总署 税务总局关于发布《企业注销指引(2023年修订)》的公告_国家政策_新闻资讯_IM体育

IM体育

IM体育APP >新闻资讯 >国家政策 > ​市场监管总局 海关总署 税务总局关于发布《企业注销指引(2023年修订)》的公告

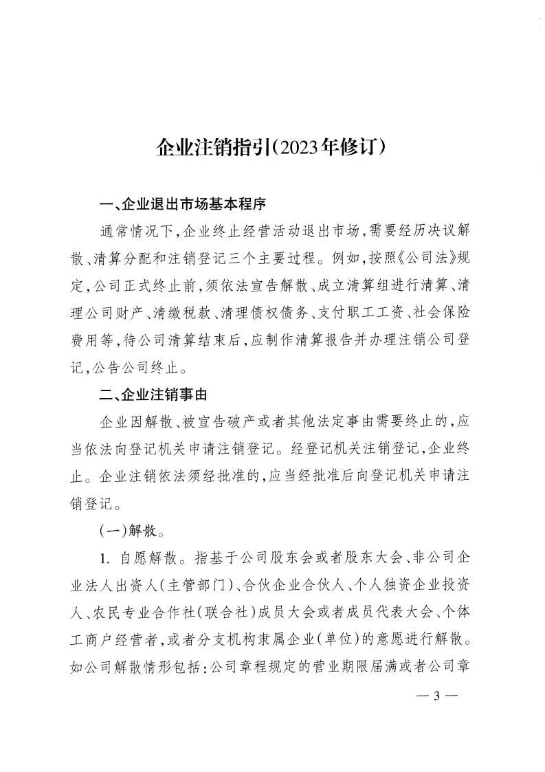
​市场监管总局 海关总署 税务总局关于发布《企业注销指引(2023年修订)》的公告

Time:2024-03-11

市场监管总局 海关总署 税务总局

关于发布《企业注销指引(2023年修订)》的公告

2023年第58号

为进一步落实国务院完善企业(含农民专业合作社、个体工商户,下同)退出制度的工作要求,为企业依法退出市场提供操作性更强的行政指导,市场监管总局、海关总署、税务总局依据《中华人民共和国公司法》《市场主体登记管理条例》等法律法规的规定,对《企业注销指引(2021年修订)》进行了修订,现予以公告。

市场监管总局

海关总署

税务总局

2023年12月21日

附件下载:企业注销指引(2023年修订)

IM体育

2024311

==================

浙江IM体育官方微信,每周为您奉上时事政策、政策解读、经典案例、财务和税法相关知识等资讯。

联系电话:0571-87169350 

官网:http://www.xinghecpa.com


0571-87169350

2921943478

IM体育

地址:杭州市拱墅区绍兴路520号凤栖谷华章B座1101室

电话:0571-85171186

电子邮件:web@xinghecpa.com

Copyright @ 2015-2017 Xinghecpa.com All Rights Reserved. 版权所有:IM体育 网站备案号:浙ICP备17023030号-1   技术支持 开创网络

{*主站.标题#1001} {*主站.标题#1001} {*主站.标题#1001} {*主站.标题#1001} {*主站.标题#1001} KU体育网址网页 网页hg体育主页 推荐足彩外围注册 现金体育首页网址 滚球体育在线网址 KU体育首页登录 皇冠足彩网官方下载 永利体育官方app下载 三昇体育登录入口 >网站地图-sitemap