新闻资讯News
服务贸易类技术先进型服务企业享受15%所得税优惠税率,要满足什么条件
Time:2020-05-14又出税收“大礼包”,全国范围内的服务贸易类技术先进型服务企业可以享受减按15%的税率征收企业所得税。
财政部、税务总局、商务部、科技部与国家发展改革委等五部委联合下发了《关于将服务贸易创新发展试点地区技术先进型服务企业所得税政策推广至全国实施的通知》(财税〔2018〕44号),明确了服务贸易类技术先进型服务企业所得税优惠政策。
一、政策背景
为贯彻落实《国务院关于促进外资增长若干措施的通知》(国发〔2017〕39号)要求,发挥外资对优化服务贸易结构的积极作用,引导外资更多投向高技术、高附加值服务业,促进企业技术创新和技术服务能力的提升,增强我国服务业的综合竞争力,自2016年1月1日起至2017年12月31日止,在天津、上海、海南、深圳、杭州、武汉、广州、成都、苏州、威海和哈尔滨新区、江北新区、两江新区、贵安新区、西咸新区等15个服务贸易创新发展试点地区实行两项企业所得税优惠,即:
1.符合条件的技术先进型服务企业减按15%的税率征收企业所得税。
2.符合条件的技术先进型服务企业实际发生的职工教育经费支出,不超过工资薪金总额8%的部分,准予在计算应纳税所得额时扣除;超过部分准予在以后纳税年度结转扣除。
试点政策在2017年末已到期。
关于职工教育经费税前扣除优惠政策,根据《财政部 国家税务总局关于企业职工教育经费税前扣除政策的通知》(财税〔2018〕51号)规定,已经推广至全国范围内所有类型企业。
此次财税〔2018〕44号则将技术先进型服务企业(服务贸易类)减按15%的税率征收企业所得税的政策推广至全国范围。
二、技术先进型服务企业(服务贸易类)必须符合什么条件?
享受企业所得税优惠政策的技术先进型服务企业必须同时符合以下条件:
1.在中国境内(不包括港、澳、台地区)注册的法人企业;
2.从事《技术先进型服务业务领域范围(服务贸易类)》中的一种或多种技术先进型服务业务,采用先进技术或具备较强的研发能力;
3.具有大专以上学历的员工占企业职工总数的50%以上;
4.从事《技术先进型服务业务领域范围(服务贸易类)》中的技术先进型服务业务取得的收入占企业当年总收入的50%以上;
5.从事离岸服务外包业务取得的收入不低于企业当年总收入的35%。
从事离岸服务外包业务取得的收入,是指企业根据境外单位与其签订的委托合同,由本企业或其直接转包的企业为境外单位提供《技术先进型服务业务领域范围(服务贸易类)中所规定的服务而从上述境外单位取得的收入。
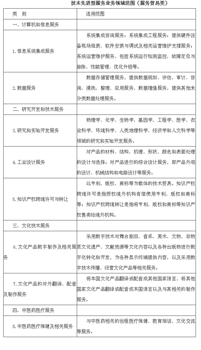
三、技术先进型服务业务领域范围(服务贸易类)包括哪些?
技术先进型服务业务领域范围(服务贸易类)具体如下表所示:

来源:中华会计网校