IM体育

发年终奖金、绩效奖金等要注意的个税问题_行业信息_新闻资讯_IM体育APP

IM体育

IM体育试玩 >新闻资讯 >行业信息 > 发年终奖金、绩效奖金等要注意的个税问题

发年终奖金、绩效奖金等要注意的个税问题

Time:2022-01-28

忙碌的2021年结束了,同也即将迎来我们的传统佳节-春节,很多企业单位正处于年终结账、绩效考核、兑现奖励承诺、福利发放的时期,在发放奖金和福利的时候,要按规定代扣个税。需注意以下几个问题。

1、依据《个人所得税法》及实施条例规定,单位在向个人实际发放奖金和福利的月份,应当依照个人所得税法规定预扣或者代扣税款,每月或者每次预扣、代扣的税款,应当在次月十五日内缴入国库,并向税务机关报送扣缴个人所得税申报表。

2、根据《关于延续实施全年一次性奖金等个人所得税优惠政策的公告》(财政部 税务总局公告2021年第42号)规定,全年一次性奖金单独计税优惠政策,执行期限延长至2023年12月31日,在此期间,个人取得全年一次性奖金,可以选择独计税,也可以选择并入当年综合所得计算纳税。

个人建议是单位在发放全年一次性奖金时,给职工单独计算申报个税,由个人在汇算清缴的时候选择并入或者不并入当年综合所得。

另外需要注意:如果单位预发年终奖金、部分绩效奖金的,应该在实发当月个人所得税计税收入额扣缴个人所得税,不能汇总在最后按全年一次性奖金计税方法扣缴个人所得税。

3、有些单位在年底会给离退休人员发放过节福利,对于离退休人员从原任职单位取得的各类补贴、奖金、实物,应在减除费用扣除标准后,按“工资、薪金所得”应税项目缴纳个人所得税。发放单位应该注意要按规定及时扣缴申报缴纳。

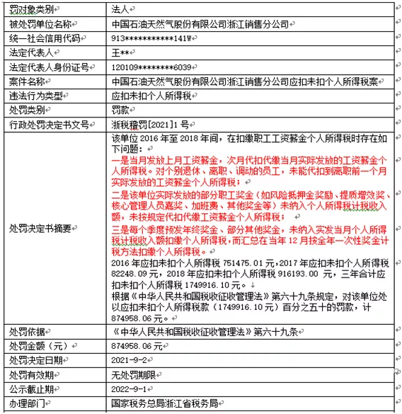
如果单位没有按照规定及时扣缴,税务机关一旦发现,会按照《中华人民共和国税收征收管理法》规定进行处罚。大家可以参考一下下面这个处罚案例。

 

来源: 正保会计网校

 

IM体育APP

2022128

==================

浙江IM体育试玩官方微信,每周为您奉上时事政策、政策解读、经典案例、财务和税法相关知识等资讯。

 

联系电话:0571-85171186  85177045

官网:http://www.xinghecpa.com


0571-87169350

2921943478

IM体育APP

地址:杭州市拱墅区绍兴路520号凤栖谷华章B座1101室

电话:0571-85171186

电子邮件:web@xinghecpa.com

Copyright @ 2015-2017 Xinghecpa.com All Rights Reserved. 版权所有:IM体育APP 网站备案号:浙ICP备17023030号-1   技术支持 开创网络

{*主站.标题#1001} {*主站.标题#1001} {*主站.标题#1001} {*主站.标题#1001} {*主站.标题#1001} 滚球盘足球大全 线上体育注册 19体育app软件下载 皇冠足彩游戏登录 韦德足球登陆注册 足球皇冠登陆老品牌网站 体育在线滚球网址大全 足球外围比较靠谱的网站官网苹果 im体育网站平台登录 >网站地图-sitemap